重庆市共15篇
西南大学《线性代数》2020-2021学年期末试卷-学习资源网 - 分享优质学习资料
西南大学《高等数学三》2020-2021学年第一学期期末试卷_20815660-学习资源网 - 分享优质学习资料
西南大学《高等数学》2022-2023学年期末试卷-学习资源网 - 分享优质学习资料
重庆大学2020-2021学年《统计学》期末真题B卷-学习资源网 - 分享优质学习资料
重庆大学《医学导论》2023-2024学年第一学期期末试卷.pdf_206788-学习资源网 - 分享优质学习资料
重庆大学《经济法》2020-2021学年期末真题试卷-学习资源网 - 分享优质学习资料
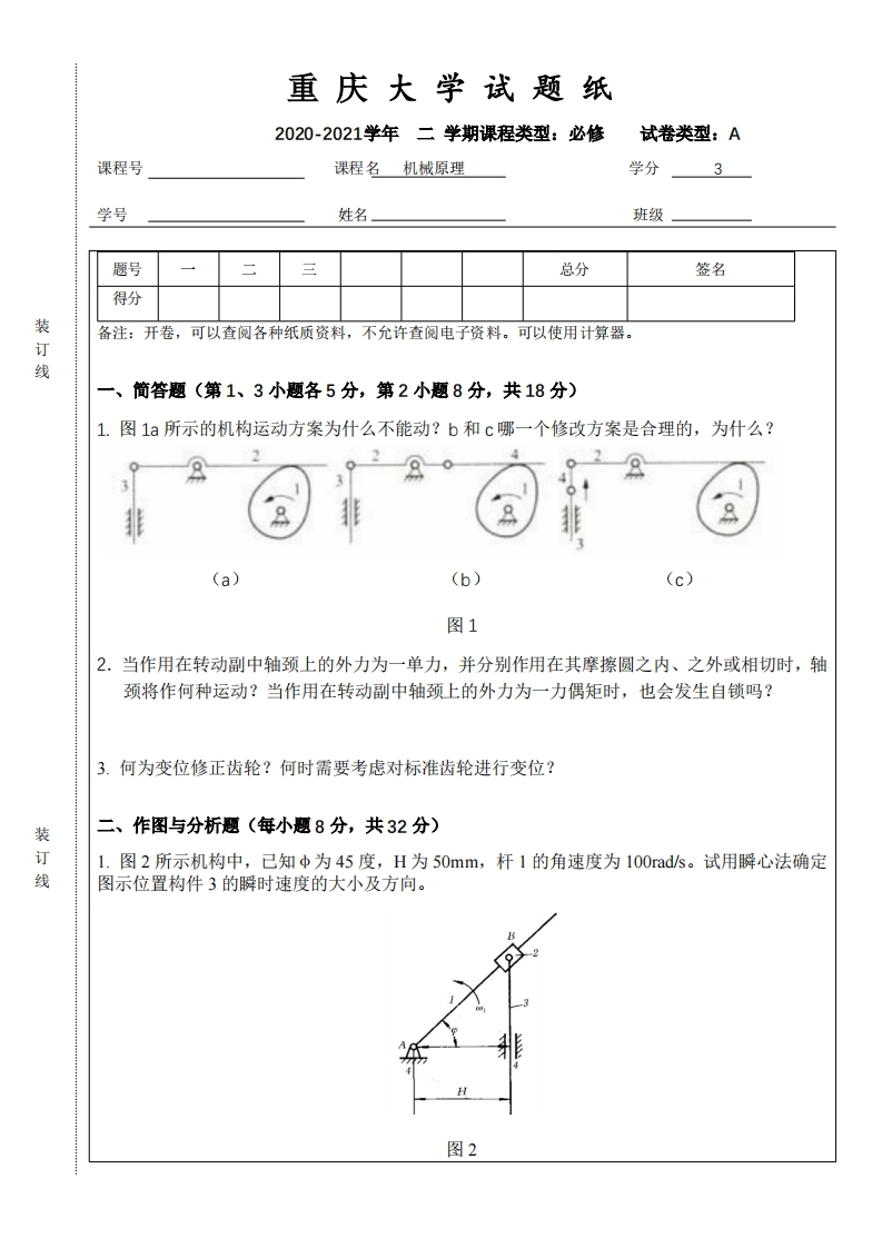
重庆大学《机械原理》2020-2021学年期末真题试卷-学习资源网 - 分享优质学习资料
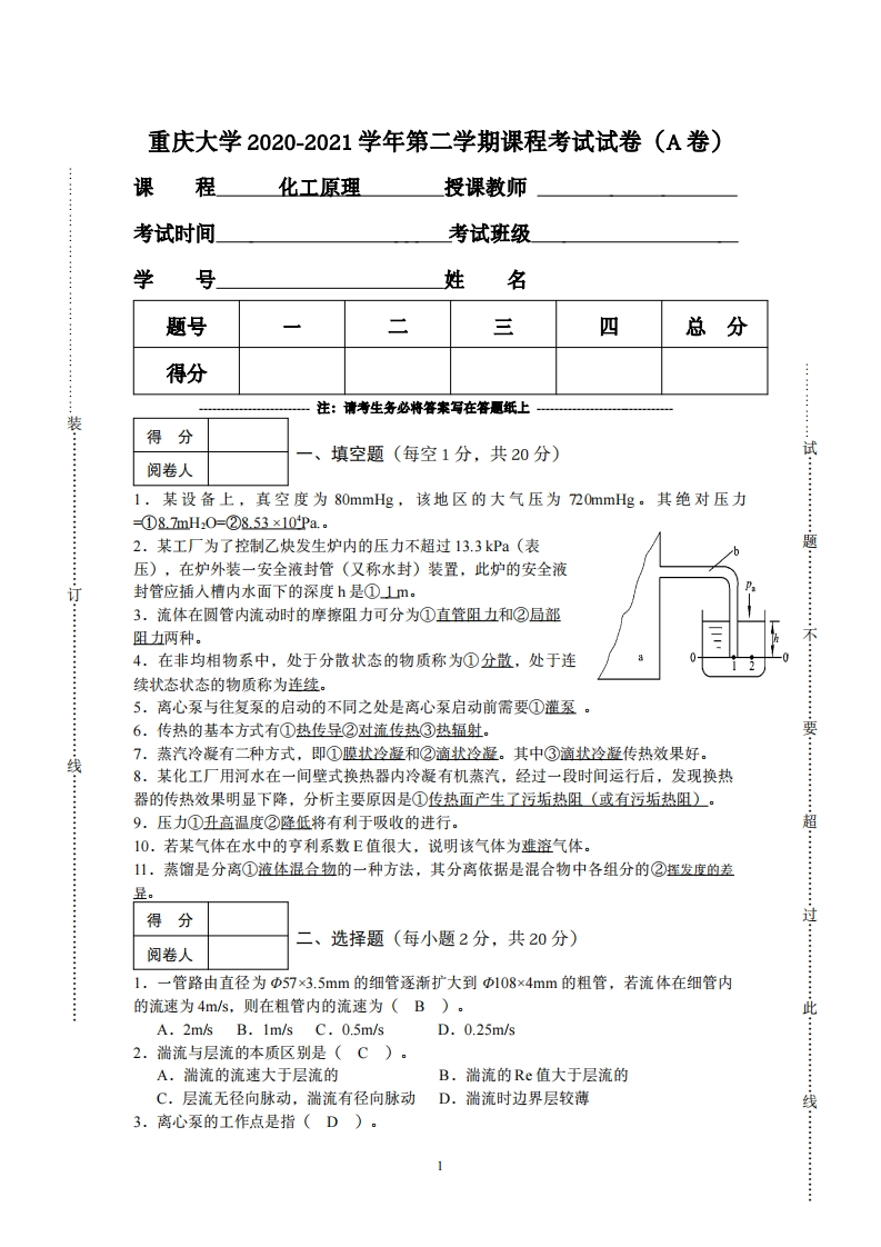
重庆大学《化工原理》2020-2021学年期末真题试卷A卷-学习资源网 - 分享优质学习资料
重庆大学《工程制图》2021-2022学年期末真题试卷B卷-学习资源网 - 分享优质学习资料
重庆大学《工程制图》2021-2022学年期末试卷-学习资源网 - 分享优质学习资料
重庆大学《工程制图》2020-2021学年期末真题试卷A卷-学习资源网 - 分享优质学习资料
重庆大学《工程制图》2020-2021学年期末真题试卷A卷(1)-学习资源网 - 分享优质学习资料
2020年重庆大学《工程力学》期末真题试卷-学习资源网 - 分享优质学习资料
2020年重庆大学《工程力学》期末真题试卷(1)-学习资源网 - 分享优质学习资料
2017年重庆大学《管理信息系统》期末试卷-学习资源网 - 分享优质学习资料