首页
专题
VIP会员
期末复习
交通类
公安类
体育类
传媒类
仪器类
交通类
化学类
动力类
力学类
农业类
军事类
医药类
医学类
历史类
地质类
地理类
土木类
天文类
宗教类
师范类
建筑类
心理学
影视类
文学类
文化类
数学类
教育类
政治类
林业类
材料类
机械类
武器类
档案学
核工程
水利类
气象类
法律类
测绘类
环境类
物理类
物流类
电气类
电工类
生物类
矿产类
考古类
纺织类
艺术类
航空类
航海类
航天类
自动化
能源类
营销类
财经类
语言类
财经类
语言类
通信类
金融类
食品类
计算机
管理类
视频网课
速成课
系统课
教材课件
大学题库
上海市
北京市
内蒙古
重庆市
黑龙江
吉林省
广东省
广西省
海南省
天津市
辽宁省
河北省
河南省
湖南省
湖北省
山东省
山西省
江西省
江苏省
浙江省
安徽省
福建省
四川省
云南省
贵州省
陕西省
甘肃省
宁夏省
新疆
青海省
西藏
香港
澳门
台湾省
考研考博
考公考编
职业资格
军考资料
发布
发布文章
文档发布
开通会员
开通会员
全站资源免费查看
一对一技术指导
VIP用户专属微信群
开通会员
开通钻石会员
全站资源折扣购买
全站课程免费阅读下载
一对一技术指导
VIP用户专属微信群
开通钻石会员
开通会员 尊享会员权益
登录
注册
找回密码
首页
专题
VIP会员
期末复习
交通类
公安类
体育类
传媒类
仪器类
交通类
化学类
动力类
力学类
农业类
军事类
医药类
医学类
历史类
地质类
地理类
土木类
天文类
宗教类
师范类
建筑类
心理学
影视类
文学类
文化类
数学类
教育类
政治类
林业类
材料类
机械类
武器类
档案学
核工程
水利类
气象类
法律类
测绘类
环境类
物理类
物流类
电气类
电工类
生物类
矿产类
考古类
纺织类
艺术类
航空类
航海类
航天类
自动化
能源类
营销类
财经类
语言类
财经类
语言类
通信类
金融类
食品类
计算机
管理类
视频网课
速成课
系统课
教材课件
大学题库
上海市
北京市
内蒙古
重庆市
黑龙江
吉林省
广东省
广西省
海南省
天津市
辽宁省
河北省
河南省
湖南省
湖北省
山东省
山西省
江西省
江苏省
浙江省
安徽省
福建省
四川省
云南省
贵州省
陕西省
甘肃省
宁夏省
新疆
青海省
西藏
香港
澳门
台湾省
考研考博
考公考编
职业资格
军考资料
开通会员 尊享会员权益
登录
注册
找回密码
学习之家📕优质学习资料📗会员免费下载
大学试卷、考研考公、资格证书、期末复习、课件网课、实验课设、应用软件&全年365天更新
期末复习
请选择
大学题库
视频网课
教材课件
期末复习
考研考博
输入关键词搜索
热门搜索
期末真题
复习资料
考研
引流
挂机
抖音
VIP推广
70%分佣
会员专属推广链接
招募站长
推荐
搭建同款网站,自己当老板
圈子
项目交流
研究探讨更多创业项目路子。
无水印课程
正品
官方正品无损下载.....
四川省
共40篇
分类
期末复习
视频网课
教材课件
大学题库
考研考博
职业资格
军考资料
子分类
湖北省
河北省
天津市
山西省
内蒙古
吉林省
辽宁省
黑龙江
上海市
江苏省
浙江省
安徽省
福建省
江西省
山东省
河南省
湖南省
广东省
广西省
海南省
重庆市
四川省
贵州省
云南省
陕西省
甘肃省
青海省
宁夏省
新疆
北京市
子分类
四川大学
西南交通大学
西南财经大学
成都理工大学
西南石油大学
西华师范大学
成都大学
专题
《Javascript》学...
《Python应用基础...
《保险学》学习资...
《保险法》学习资...
《报纸编辑》学习...
《高等数学》学习...
WordPress
三峡大学
上海交通大学
上海外国语大学
上海大学
上海市
上海师范大学
上海海洋大学
上海财经大学
专业解读
东北农业大学
东北大学
东北大学秦皇岛分...
东北师范大学
东北电力大学
东华理工大学
中北大学
中南大学
中南财经政法大学...
中国人民大学
中国农业大学
中国医科大学
中国地质大学(武...
中国政法大学
中国民航大学
中国石油大学(华...
中国矿业大学
中国科学技术大学...
中国药科大学
中山大学
临沂大学
云南中医药大学
云南农业大学
云南大学
云南省
云南财经大学
井冈山大学
交通类
兰州大学
内蒙古
内蒙古大学
军考资料
北京中医药大学
北京交通大学
北京体育大学
北京化工大学
北京大学
北京大学医学部
北京工业大学
北京市
北京师范大学
北京理工大学
北京科技大学
北京航空航天大学...
北京邮电大学
北京邮电大学(宏...
华东师范大学
华东理工大学
华中农业大学
华中师范大学
华中科技大学
华北电力大学
华南农业大学
华南师范大学
华南理工大学
南京信息工程大学...
南京大学
南京工业职业技术...
南京师范大学
南京理工大学
南京财经大学
南开大学
南方医科大学
南昌大学
南阳理工学院
厦门大学
合肥工业大学
吉林大学
吉林省
同济大学
哈尔滨商业大学
哈尔滨工业大学
哈尔滨工程大学
哈尔滨理工大学
四川大学
四川省
士兵提干
复旦大学
大学百科
大学英语四级
大学题库
大连海事大学
大连理工大学
大连科技学院
天津医科大学
天津大学
天津工业大学
天津市
天津师范大学
太原工业学院
太原理工大学
宁夏大学
宁夏省
安徽医科大学
安徽大学
安徽省
宜春学院
宿州学院
山东大学
山东理工大学
山东省
山东财经大学
山西农业大学
山西大学
山西省
广东医科大学
广东工业大学
广东省
广州中医药大学
广州大学
广西大学
广西省
成都大学
成都理工大学
教材课件
数学类
新疆
新疆大学
新疆师范大学
昆明理工大学
期末复习
杭州师范大学
武汉大学
武汉理工大学
江南大学
江苏大学
江苏省
江西师范大学
江西省
江西财经大学
沈阳大学
河北工业大学
河北师范大学
河北省
河南农业大学
河南工程学院
河南师范大学
河南省
洛阳师范学院
洛阳理工学院
浙江大学
浙江理工大学
浙江省
海南大学
海南省
深圳大学
清华大学
温州大学
湖北师范大学
湖北省
湖南大学
湖南工商大学
湖南省
潍坊学院
热点官汇
甘肃省
碰一碰推广
碰一碰推广
福州大学
福建工程学院
福建省
考研专业课
考研考博
职业规划
职业资格
苏州大学
蚌埠学院
西北农林科技大学...
西北大学
西北工业大学
西华师范大学
西南交通大学
西南大学
西南石油大学
西南财经大学
西安交通大学
西安电子科技大学...
视频网课
计算机
语言类
课程专题
贵州大学
贵州省
赣南医学院
辽宁省
速成课
邯郸学院
郑州大学
郑州工商学院
重庆大学
重庆市
长安大学
陕西省
集宁师范学院
青海大学
青海省
顶部导航
项目交流
鲁东大学
黑龙江
齐鲁工业大学
《保险学》学习资...
《保险法》学习资...
类型
综合资料
电子课件
视频网课
电子教材
课堂习题
习题答案
复习总结
期末试卷
实验报告
课程设计
社会实践
毕业论文
实习求职
党团活动
软件下载
其他相关
高校
北京大学
清华大学
武汉大学
北京邮电大学
华中科技大学
中国人民大学
湖北大学
复旦大学
上海交通大学
课程
高等数学
大学物理
线性代数
电路
模电
数电
概率论
近代史
毛中特
大学物理实验
大学英语
排序
更新
发布
浏览
点赞
评论
收藏
售价
积分
销量
随机
更新
浏览
点赞
评论
收藏
四川大学《线性代数》2022-2023学年期末试卷
1.42MB
9页
0
1.2W+
5555
四川大学《高等数学》微积分(1)2020-2021第一学学期期末试卷A卷答案版
0.62MB
7页
0
1.2W+
5553
成都大学信息科学与技术学院计科08、数媒08高等数学复习题
1.44MB
20页
0
1.4W+
6166
西南石油大学2020-2021学年第一学期期末试A卷(无机及分析化学)_102044
0.68MB
10页
0
2375
298
西南石油大学2019-2020学年期末试卷(工程制图基础II)_444367
0.26MB
4页
0
2369
304
西南交通大学《土力学》2021-2022学年期末试卷
1.75MB
10页
0
2411
306
西南交通大学《大学物理》2020-2021学年期末试卷
0.24MB
11页
0
2396
305
西南交通大学《大学物理》2019-2020学年期末试卷
0.22MB
9页
0
2418
344
西南财经大学《微观经济学》2022-2023学年期末试卷
0.19MB
4页
0
2397
344
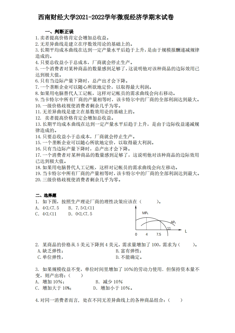
西南财经大学《微观经济学》2021-2022学年期末试卷
0.19MB
2页
0
2370
346
西南财经大学《统计学》2018-2019学年期末考试试卷
1.90MB
4页
0
2358
346
西南财经大学《统计学》2018-2019学年期末考试试卷(1)
1.90MB
4页
0
2418
303
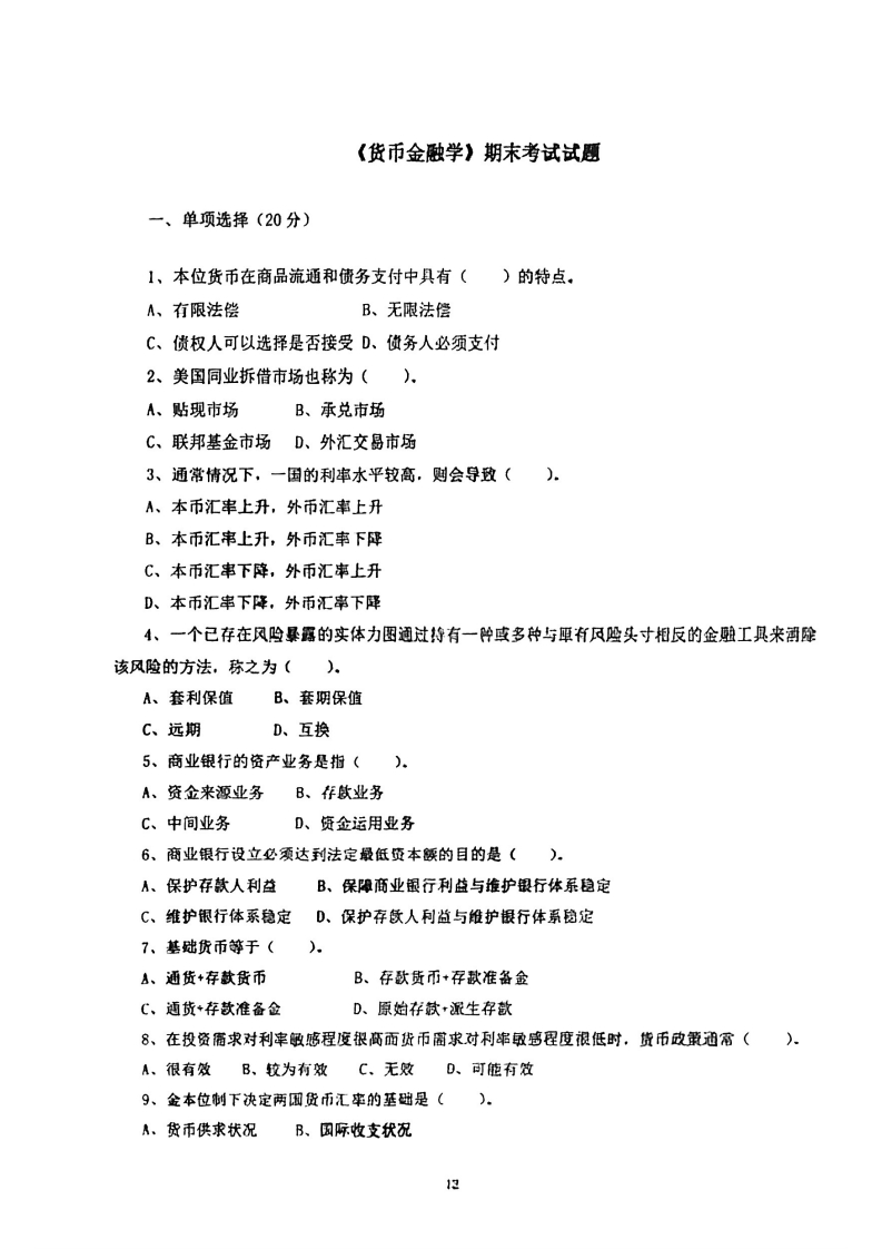
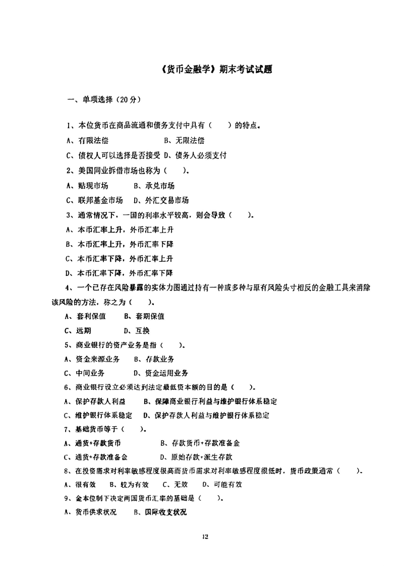
西南财经大学《货币金融学》2018-2019学年期末试卷
2.05MB
6页
0
2380
318
西南财经大学《货币金融学》2018-2019学年期末试卷(1)
2.05MB
6页
0
2402
318
西南财经大学《宏观经济学》2020-2021学年期末考试试卷
0.39MB
6页
0
2378
307
1
2
3
下一页
28061
文章数目
504
注册用户
0
本周发布
1164
稳定运行
12263704
总访问量
加盟~搭建同款网站
加盟热点1站,加盟搭建同款知识付费资源网站,实现长期稳定被动收入~
查看详情
发布文章
创建话题
发布帖子
在手机上浏览此页面
登录
没有账号?立即注册
用户名或邮箱
登录密码
记住登录
找回密码
登录
注册
已有账号,立即登录
设置用户名
邮箱
验证码
发送验证码
设置密码
邀请码(选填)
注册
🔰学习资源网欢迎你🔰
🔥 学习资源网 | 专注优质VIP大学课程资源分享,市面上收费几百几千的项目资源课程这里全部都有!
🔰 内容涵盖复习笔记、知识总结、课件教材、视频网课、期末真题、考研考博、军考复习、资格证书等学习资源,每日稳定更新30+优质付费资源课程!
🔰 本站VIP
限时特惠,
¥78/年,¥398/永久 (推广佣金70%),
全站资源免费下载,
每天更新,欢迎加入!
🔰
❤️热点1站🔥开放加盟,搭建一个和热点1站💯一样的知识付费平台,
站长微信:jzhceo
开通VIP会员
加盟当站长