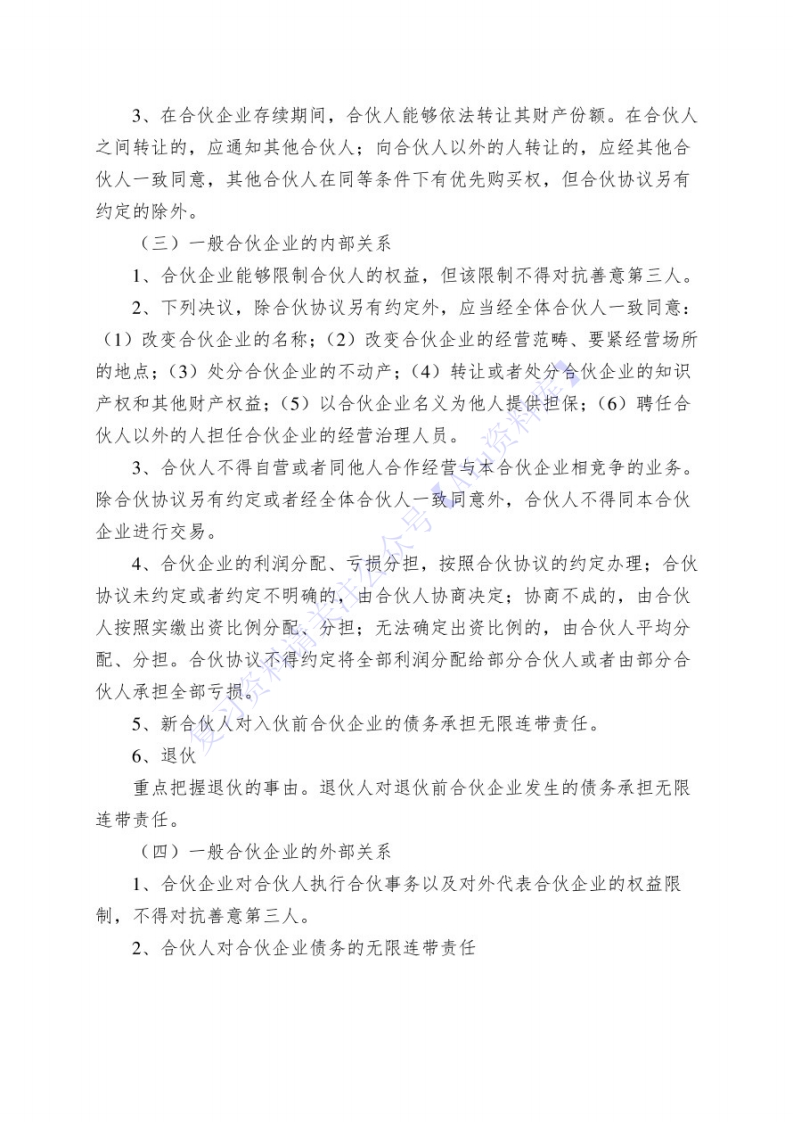
【章节知识点选择名词解释简述题】00043经济法概论01

第1页 / 共5页

第2页 / 共5页

第3页 / 共5页
该文档为免费文档,您可直接下载完整版进行阅读
------本页内容已结束,喜欢请分享------

感谢您的来访,获取更多精彩文章请收藏本站。

【章节知识点选择名词解释简述题】00043经济法概论01-学习资源网 - 分享优质学习资料
【章节知识点选择名词解释简述题】00043经济法概论01
此内容为免费资源,请登录后查看
R币0
免费资源
© 版权声明
THE END
喜欢就支持一下吧
点赞19赞赏 分享
评论 抢沙发
头像
欢迎您留下宝贵的见解!
提交
头像

昵称

取消
昵称表情代码图片

    暂无评论内容