首页
专题
VIP会员
期末复习
交通类
公安类
体育类
传媒类
仪器类
交通类
化学类
动力类
力学类
农业类
军事类
医药类
医学类
历史类
地质类
地理类
土木类
天文类
宗教类
师范类
建筑类
心理学
影视类
文学类
文化类
数学类
教育类
政治类
林业类
材料类
机械类
武器类
档案学
核工程
水利类
气象类
法律类
测绘类
环境类
物理类
物流类
电气类
电工类
生物类
矿产类
考古类
纺织类
艺术类
航空类
航海类
航天类
自动化
能源类
营销类
财经类
语言类
财经类
语言类
通信类
金融类
食品类
计算机
管理类
视频网课
速成课
系统课
教材课件
大学题库
上海市
北京市
内蒙古
重庆市
黑龙江
吉林省
广东省
广西省
海南省
天津市
辽宁省
河北省
河南省
湖南省
湖北省
山东省
山西省
江西省
江苏省
浙江省
安徽省
福建省
四川省
云南省
贵州省
陕西省
甘肃省
宁夏省
新疆
青海省
西藏
香港
澳门
台湾省
考研考博
考公考编
职业资格
军考资料
发布
发布文章
文档发布
开通会员
开通会员
全站资源免费查看
一对一技术指导
VIP用户专属微信群
开通会员
开通钻石会员
全站资源折扣购买
全站课程免费阅读下载
一对一技术指导
VIP用户专属微信群
开通钻石会员
开通会员 尊享会员权益
登录
注册
找回密码
首页
专题
VIP会员
期末复习
交通类
公安类
体育类
传媒类
仪器类
交通类
化学类
动力类
力学类
农业类
军事类
医药类
医学类
历史类
地质类
地理类
土木类
天文类
宗教类
师范类
建筑类
心理学
影视类
文学类
文化类
数学类
教育类
政治类
林业类
材料类
机械类
武器类
档案学
核工程
水利类
气象类
法律类
测绘类
环境类
物理类
物流类
电气类
电工类
生物类
矿产类
考古类
纺织类
艺术类
航空类
航海类
航天类
自动化
能源类
营销类
财经类
语言类
财经类
语言类
通信类
金融类
食品类
计算机
管理类
视频网课
速成课
系统课
教材课件
大学题库
上海市
北京市
内蒙古
重庆市
黑龙江
吉林省
广东省
广西省
海南省
天津市
辽宁省
河北省
河南省
湖南省
湖北省
山东省
山西省
江西省
江苏省
浙江省
安徽省
福建省
四川省
云南省
贵州省
陕西省
甘肃省
宁夏省
新疆
青海省
西藏
香港
澳门
台湾省
考研考博
考公考编
职业资格
军考资料
开通会员 尊享会员权益
登录
注册
找回密码
考研专业课
第8页
分类
期末复习
视频网课
教材课件
大学题库
考研考博
职业资格
军考资料
子分类
考研专业课
专题
《Javascript》学...
《Python应用基础...
《保险学》学习资...
《保险法》学习资...
《报纸编辑》学习...
《高等数学》学习...
WordPress
三峡大学
上海交通大学
上海外国语大学
上海大学
上海市
上海师范大学
上海海洋大学
上海财经大学
专业解读
东北农业大学
东北大学
东北大学秦皇岛分...
东北师范大学
东北电力大学
东华理工大学
中北大学
中南大学
中南财经政法大学...
中国人民大学
中国农业大学
中国医科大学
中国地质大学(武...
中国政法大学
中国民航大学
中国石油大学(华...
中国矿业大学
中国科学技术大学...
中国药科大学
中山大学
临沂大学
云南中医药大学
云南农业大学
云南大学
云南省
云南财经大学
井冈山大学
交通类
兰州大学
内蒙古
内蒙古大学
军考资料
北京中医药大学
北京交通大学
北京体育大学
北京化工大学
北京大学
北京大学医学部
北京工业大学
北京市
北京师范大学
北京理工大学
北京科技大学
北京航空航天大学...
北京邮电大学
北京邮电大学(宏...
华东师范大学
华东理工大学
华中农业大学
华中师范大学
华中科技大学
华北电力大学
华南农业大学
华南师范大学
华南理工大学
南京信息工程大学...
南京大学
南京工业职业技术...
南京师范大学
南京理工大学
南京财经大学
南开大学
南方医科大学
南昌大学
南阳理工学院
厦门大学
合肥工业大学
吉林大学
吉林省
同济大学
哈尔滨商业大学
哈尔滨工业大学
哈尔滨工程大学
哈尔滨理工大学
四川大学
四川省
士兵提干
复旦大学
大学百科
大学英语四级
大学题库
大连海事大学
大连理工大学
大连科技学院
天津医科大学
天津大学
天津工业大学
天津市
天津师范大学
太原工业学院
太原理工大学
宁夏大学
宁夏省
安徽医科大学
安徽大学
安徽省
宜春学院
宿州学院
山东大学
山东理工大学
山东省
山东财经大学
山西农业大学
山西大学
山西省
广东医科大学
广东工业大学
广东省
广州中医药大学
广州大学
广西大学
广西省
成都大学
成都理工大学
教材课件
数学类
新疆
新疆大学
新疆师范大学
昆明理工大学
期末复习
杭州师范大学
武汉大学
武汉理工大学
江南大学
江苏大学
江苏省
江西师范大学
江西省
江西财经大学
沈阳大学
河北工业大学
河北师范大学
河北省
河南农业大学
河南工程学院
河南师范大学
河南省
洛阳师范学院
洛阳理工学院
浙江大学
浙江理工大学
浙江省
海南大学
海南省
深圳大学
清华大学
温州大学
湖北师范大学
湖北省
湖南大学
湖南工商大学
湖南省
潍坊学院
热点官汇
甘肃省
碰一碰推广
碰一碰推广
福州大学
福建工程学院
福建省
考研专业课
考研考博
职业规划
职业资格
苏州大学
蚌埠学院
西北农林科技大学...
西北大学
西北工业大学
西华师范大学
西南交通大学
西南大学
西南石油大学
西南财经大学
西安交通大学
西安电子科技大学...
视频网课
计算机
语言类
课程专题
贵州大学
贵州省
赣南医学院
辽宁省
速成课
邯郸学院
郑州大学
郑州工商学院
重庆大学
重庆市
长安大学
陕西省
集宁师范学院
青海大学
青海省
顶部导航
项目交流
鲁东大学
黑龙江
齐鲁工业大学
《保险学》学习资...
《保险法》学习资...
类型
综合资料
电子课件
视频网课
电子教材
课堂习题
习题答案
复习总结
期末试卷
实验报告
课程设计
社会实践
毕业论文
实习求职
党团活动
软件下载
其他相关
高校
北京大学
清华大学
武汉大学
北京邮电大学
华中科技大学
中国人民大学
湖北大学
复旦大学
上海交通大学
课程
高等数学
大学物理
线性代数
电路
模电
数电
概率论
近代史
毛中特
大学物理实验
大学英语
排序
更新
发布
浏览
点赞
评论
收藏
售价
积分
销量
随机
更新
浏览
点赞
评论
收藏
重庆大学831违纪原理及应用一考研真题
2.91MB
19页
0
44
49
重庆大学825机械设计基础历年考研真题汇编
3.56MB
69页
0
65
63
重庆大学832电子技术一(含模拟电路、数字电路)考研真题
2.71MB
21页
0
46
64
重庆大学822普通物理历年考研真题汇编
1.07MB
31页
0
60
42
重庆大学652马克思主义基本理论考研真题
0.12MB
2页
0
52
65
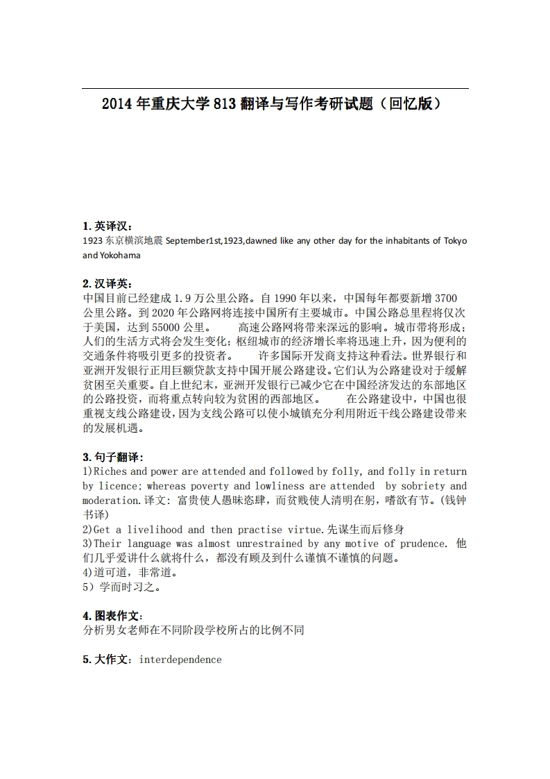
重庆大学813翻译与写作2014年考研试题(回忆版)
66.23KB
1页
0
60
46
重庆大学627分子生物学2004-2005考研真题汇编
0.33MB
2页
0
61
50
重庆大学634新闻传播史2013年考研试题(回忆版)_1
59.67KB
1页
0
86
64
重庆大学634新闻传播史2013年考研试题(回忆版)
59.67KB
1页
0
80
10
重庆大学612行政管理学一2014年考研试题(回忆版)
68.67KB
1页
0
52
59
重庆大学623城市规划理论2013年考研试题(回忆版)
51.16KB
1页
0
84
61
重庆大学623城市规划理论2013年考研试题(回忆版)_1
51.16KB
1页
0
45
54
重庆大学243日语(二外)2002-2007、2010考研真题汇编
16.55MB
49页
0
69
43
重庆大学346体育综合2013-2014考研真题汇编
1.05MB
4页
0
82
29
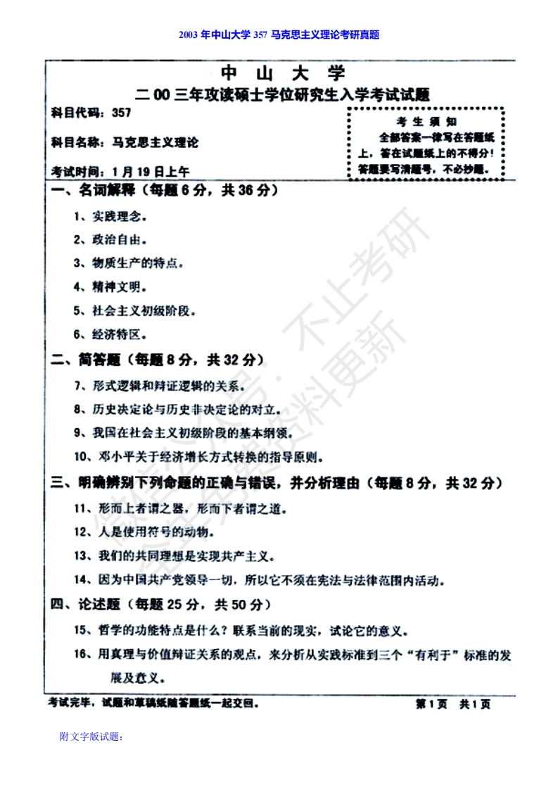
中山大学马克思主义学院马克思主义基本原理(含经典著作)历年考研真题汇编(含部分答案)-关注公众号硕识考研获取更多考研资料
6.57MB
47页
0
67
39
上一页
1
…
6
7
8
9
10
…
852
下一页
跳转
28061
文章数目
504
注册用户
0
本周发布
1164
稳定运行
12263704
总访问量
加盟~搭建同款网站
加盟热点1站,加盟搭建同款知识付费资源网站,实现长期稳定被动收入~
查看详情
发布文章
创建话题
发布帖子
在手机上浏览此页面
登录
没有账号?立即注册
用户名或邮箱
登录密码
记住登录
找回密码
登录
注册
已有账号,立即登录
设置用户名
邮箱
验证码
发送验证码
设置密码
邀请码(选填)
注册
🔰学习资源网欢迎你🔰
🔥 学习资源网 | 专注优质VIP大学课程资源分享,市面上收费几百几千的项目资源课程这里全部都有!
🔰 内容涵盖复习笔记、知识总结、课件教材、视频网课、期末真题、考研考博、军考复习、资格证书等学习资源,每日稳定更新30+优质付费资源课程!
🔰 本站VIP
限时特惠,
¥78/年,¥398/永久 (推广佣金70%),
全站资源免费下载,
每天更新,欢迎加入!
🔰
❤️热点1站🔥开放加盟,搭建一个和热点1站💯一样的知识付费平台,
站长微信:jzhceo
开通VIP会员
加盟当站长