(完整版)北邮版《现代密码学》习题答案.doc

(完整版)北邮版《现代密码学》习题答案.doc-学习资源网 - 学习助手专注分享优质学习资源
(完整版)北邮版《现代密码学》习题答案.doc
此内容为免费资源,请登录后查看
0
免费资源

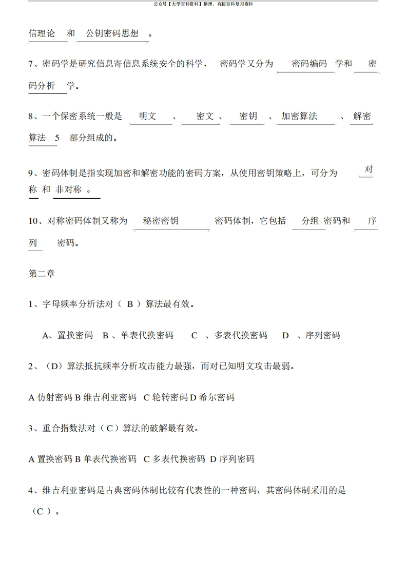
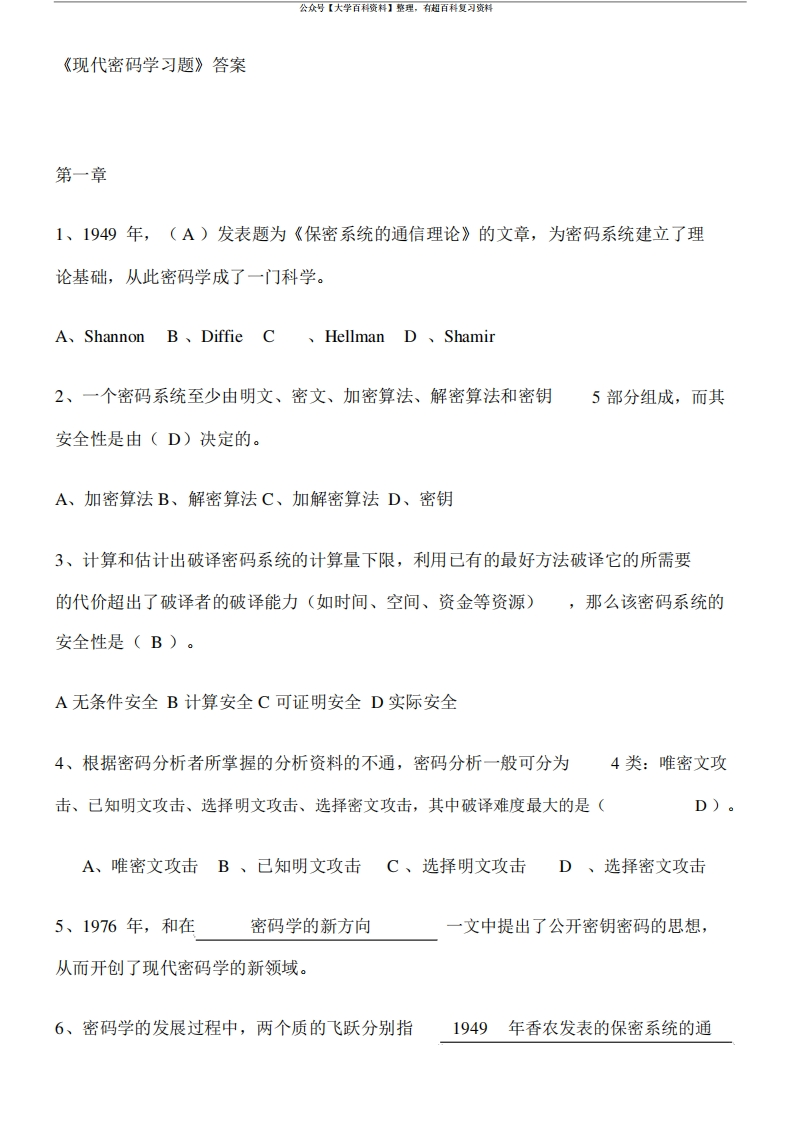
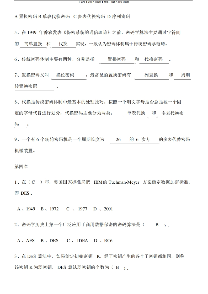
第1页 / 共19页

第2页 / 共19页

第3页 / 共19页
该文档为免费文档,您可直接下载完整版进行阅读
© 版权声明
THE END
喜欢就支持一下吧
点赞22赞赏 分享
评论 抢沙发

请登录后发表评论

    暂无评论内容