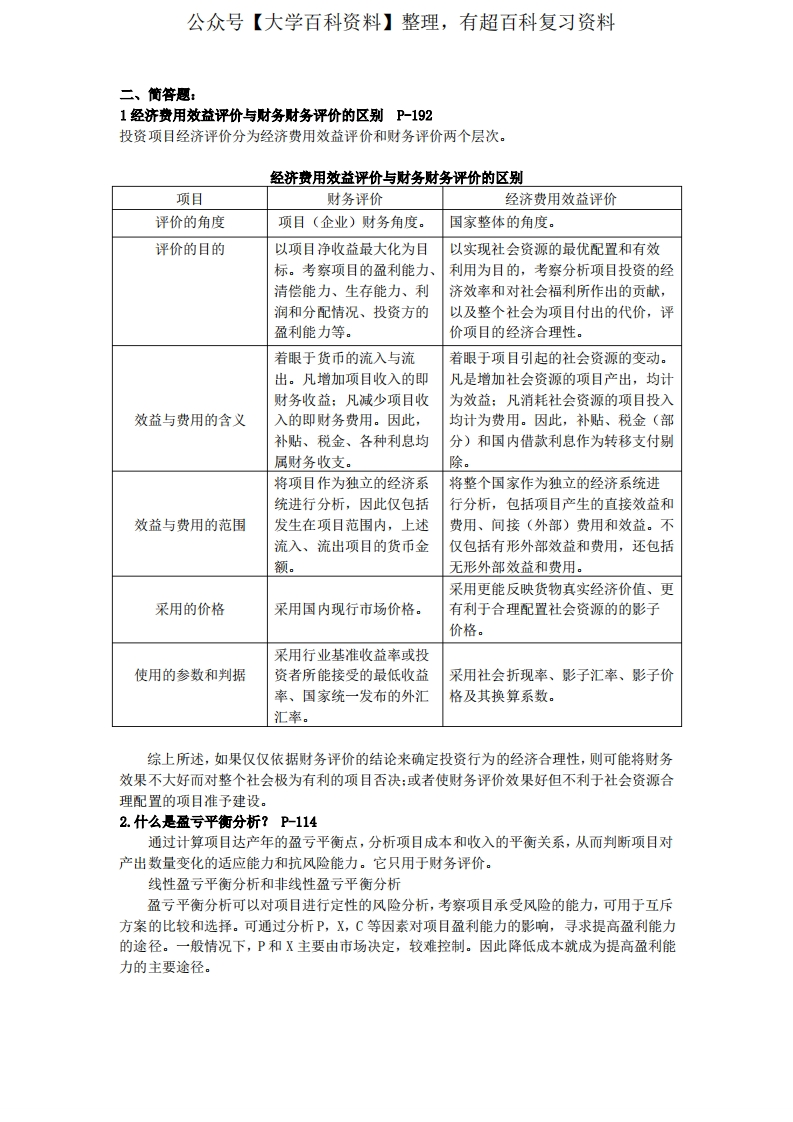
项目投资评估期末复习资料猴哥6个月前发布关注私信0.16MB3页09844项目投资评估期末复习资料此内容为免费资源,请登录后查看¥0 登录查看免费资源 第1页 / 共3页 第2页 / 共3页 第3页 / 共3页 已完成全部阅读,共3页 © 版权声明文章版权归作者所有,未经允许请勿转载。THE END期末复习 喜欢就支持一下吧点赞44赞赏 分享QQ空间微博QQ好友海报分享复制链接收藏
暂无评论内容