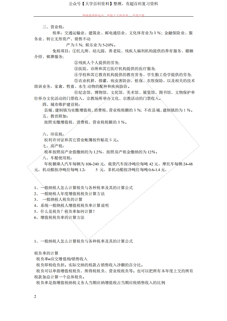
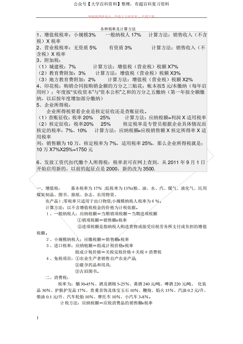
各种税率及计算方法

第1页 / 共3页

第2页 / 共3页

第3页 / 共3页
已完成全部阅读,共3
------本页内容已结束,喜欢请分享------

感谢您的来访,获取更多精彩文章请收藏本站。

各种税率及计算方法-学习资源网 - 分享优质学习资料
各种税率及计算方法
此内容为免费资源,请登录后查看
R币0
免费资源
© 版权声明
THE END
喜欢就支持一下吧
点赞17赞赏 分享
评论 抢沙发
头像
欢迎您留下宝贵的见解!
提交
头像

昵称

取消
昵称表情代码图片

    暂无评论内容