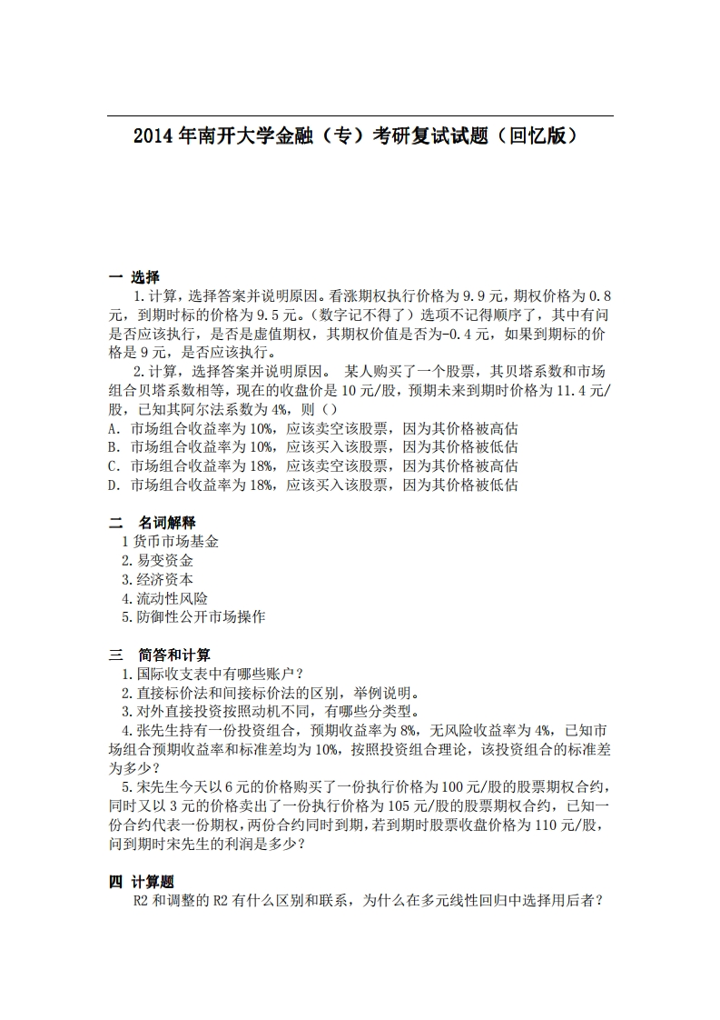
南开大学金融(专)2014年考研复试试题(回忆版)

南开大学金融(专)2014年考研复试试题(回忆版)-学习资源网 - 学习助手专注分享优质学习资源
南开大学金融(专)2014年考研复试试题(回忆版)
此内容为免费资源,请登录后查看
0
免费资源

第1页 / 共2页

第2页 / 共2页
已完成全部阅读,共2
© 版权声明
THE END
喜欢就支持一下吧
点赞65赞赏 分享
评论 抢沙发

请登录后发表评论

    暂无评论内容