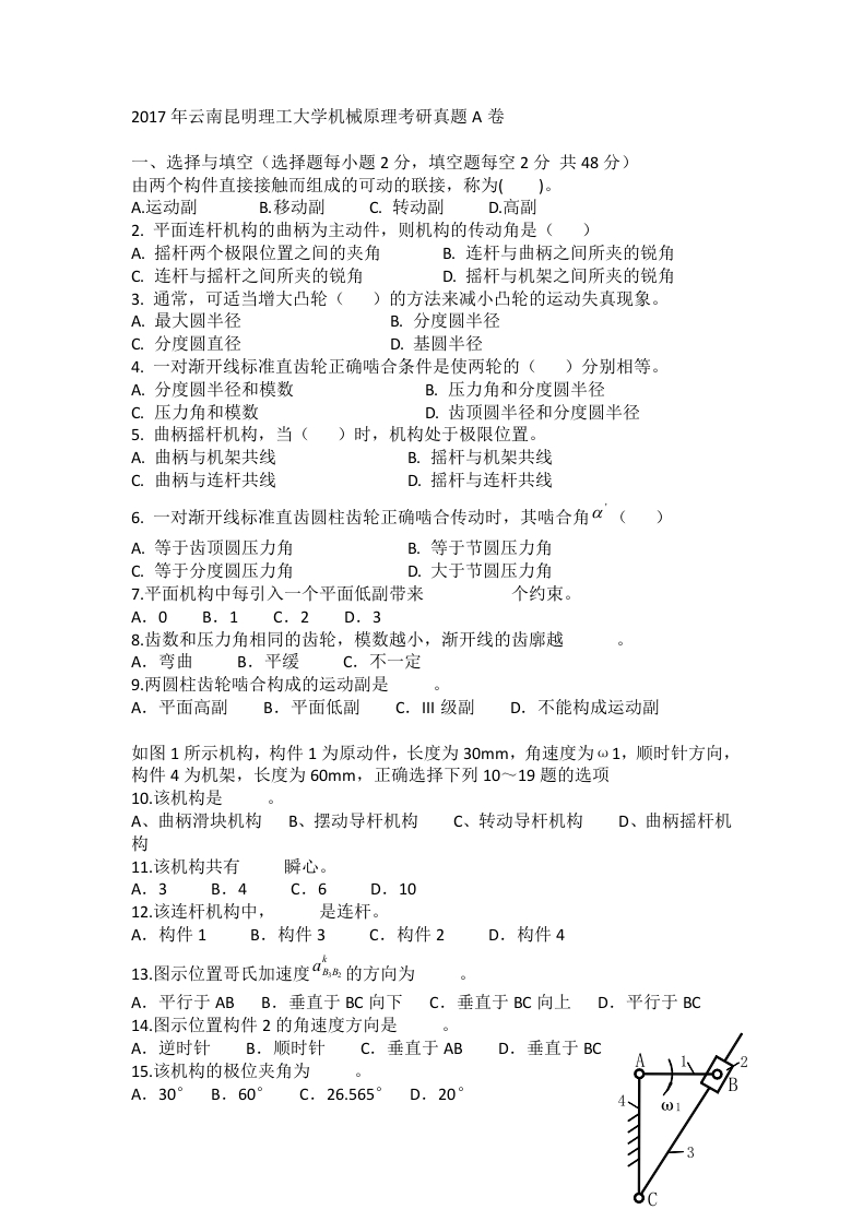
云南昆明理工大学机械原理2017年考研真题A卷

云南昆明理工大学机械原理2017年考研真题A卷-学习资源网 - 学习助手专注分享优质学习资源
云南昆明理工大学机械原理2017年考研真题A卷
此内容为免费资源,请登录后查看
0
免费资源

第1页 / 共4页

第2页 / 共4页

第3页 / 共4页
该文档为免费文档,您可直接下载完整版进行阅读
© 版权声明
THE END
喜欢就支持一下吧
点赞57赞赏 分享
评论 抢沙发

请登录后发表评论

    暂无评论内容