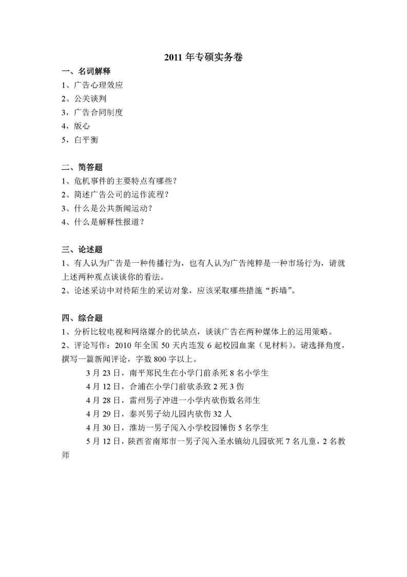
厦门大学-新闻与传播专业综合能力-2011猴哥6个月前发布关注私信0.24MB1页07144厦门大学-新闻与传播专业综合能力-2011此内容为免费资源,请登录后查看¥0 登录查看免费资源 第1页 / 共1页 已完成全部阅读,共1页 © 版权声明文章版权归作者所有,未经允许请勿转载。THE END考研专业课 喜欢就支持一下吧点赞44赞赏 分享QQ空间微博QQ好友海报分享复制链接收藏
暂无评论内容