广东工业大学822工程流体力学2012年考研试题_1猴哥6个月前发布关注私信0.40MB4页08956广东工业大学822工程流体力学2012年考研试题_1此内容为免费资源,请登录后查看¥0 登录查看免费资源 第1页 / 共4页 第2页 / 共4页 第3页 / 共4页 该文档为免费文档,您可直接下载完整版进行阅读 © 版权声明文章版权归作者所有,未经允许请勿转载。THE END《广东工业大学》(822)工程流体力学考研资料考研专业课 喜欢就支持一下吧点赞56赞赏 分享QQ空间微博QQ好友海报分享复制链接收藏
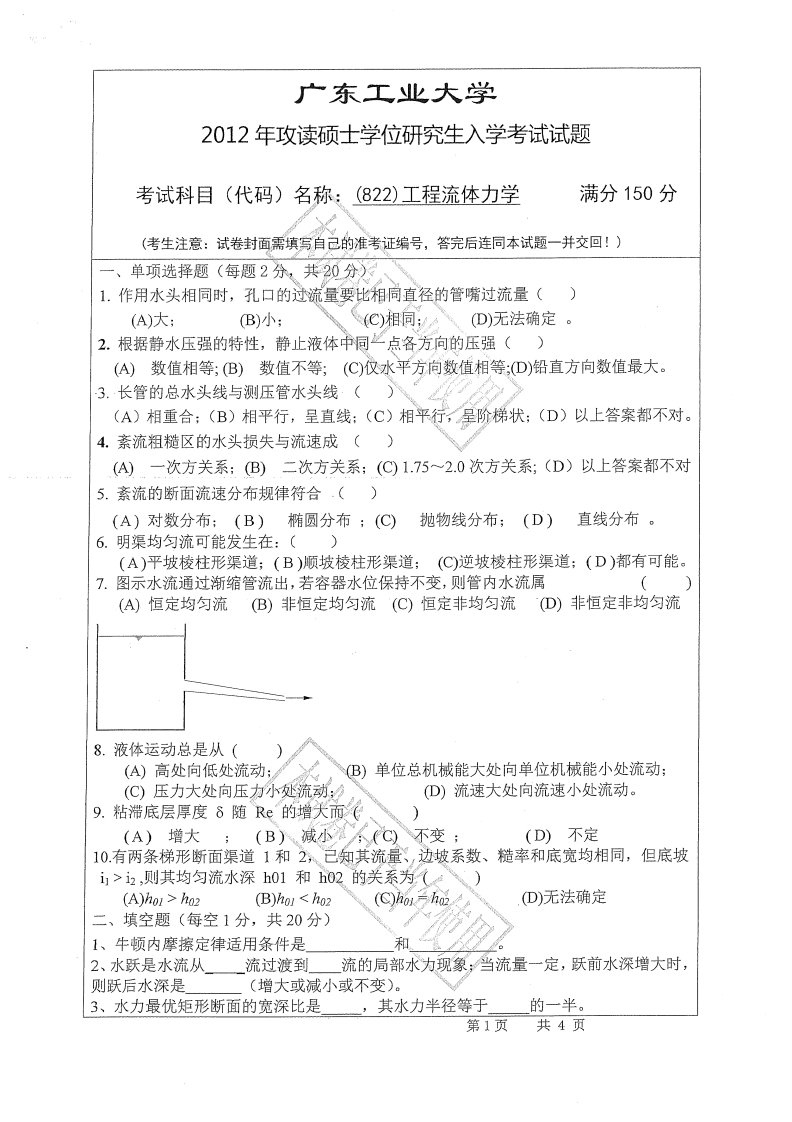
暂无评论内容