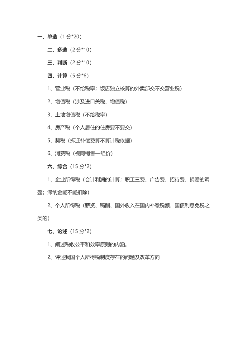
2014年考研中央财经大学税务专硕真题(回忆版)-关注公众号硕识考研获取更多考研资料

2014年考研中央财经大学税务专硕真题(回忆版)-关注公众号硕识考研获取更多考研资料-学习资源网 - 学习助手专注分享优质学习资源
2014年考研中央财经大学税务专硕真题(回忆版)-关注公众号硕识考研获取更多考研资料
此内容为免费资源,请登录后查看
0
免费资源

第1页 / 共1页
已完成全部阅读,共1
© 版权声明
THE END
喜欢就支持一下吧
点赞51赞赏 分享
评论 抢沙发

请登录后发表评论

    暂无评论内容