对外经济贸易大学211翻译硕士英语答案2014年考研真题答案

对外经济贸易大学211翻译硕士英语答案2014年考研真题答案-学习资源网 - 学习助手专注分享优质学习资源
对外经济贸易大学211翻译硕士英语答案2014年考研真题答案
此内容为免费资源,请登录后查看
0
免费资源

第1页 / 共5页

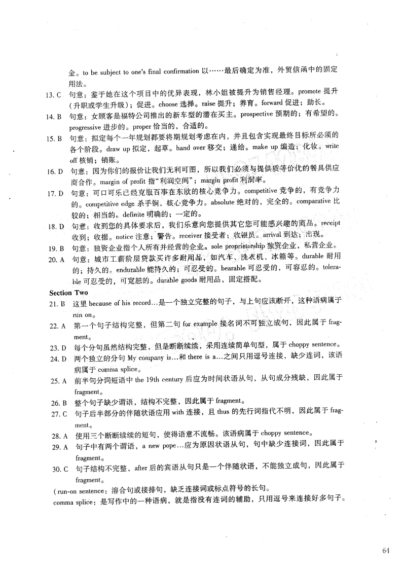
第2页 / 共5页

第3页 / 共5页

第4页 / 共5页

第5页 / 共5页
已完成全部阅读,共5
© 版权声明
THE END
喜欢就支持一下吧
点赞15赞赏 分享
评论 抢沙发

请登录后发表评论

    暂无评论内容