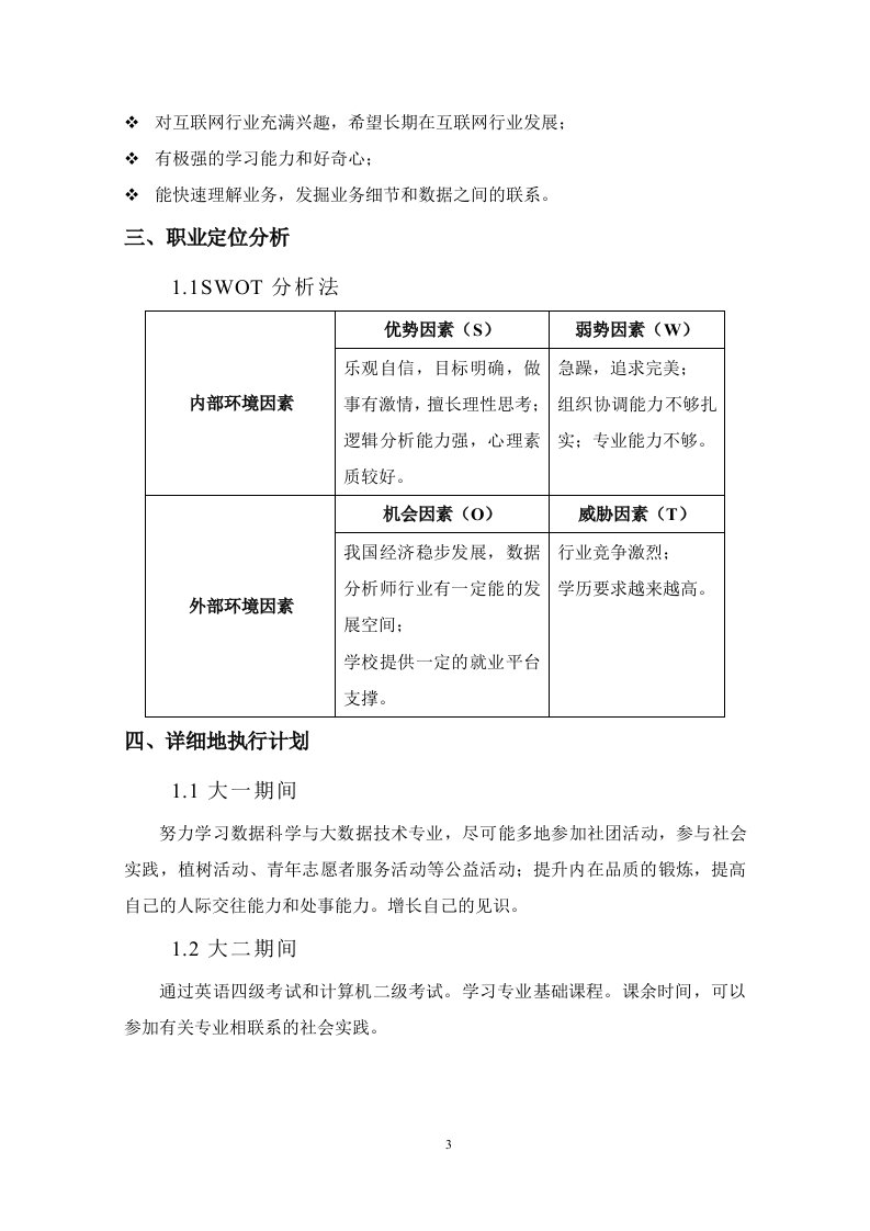
4页1900字数据科学与大数据技术职业生涯规划书猴哥6个月前更新关注私信29.39KB4页044194页1900字数据科学与大数据技术职业生涯规划书此内容为免费资源,请登录后查看¥0 登录查看免费资源 第1页 / 共4页 第2页 / 共4页 第3页 / 共4页 该文档为免费文档,您可直接下载完整版进行阅读 © 版权声明文章版权归作者所有,未经允许请勿转载。THE END《大学生职业生涯规划》学习资料合集期末复习职业规划 喜欢就支持一下吧点赞19赞赏 分享QQ空间微博QQ好友海报分享复制链接收藏
暂无评论内容