-01891f8883-pdf-1.webp)
第1页 / 共292页
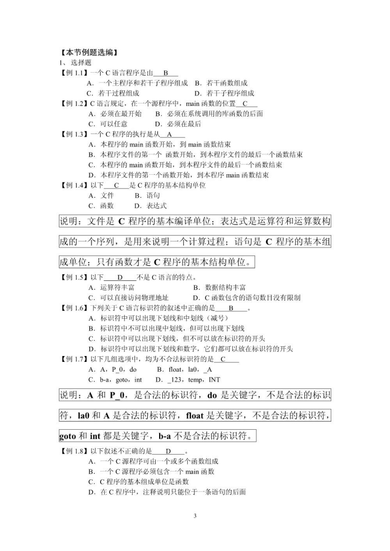
-01891f8883-pdf-2.webp)
第2页 / 共292页
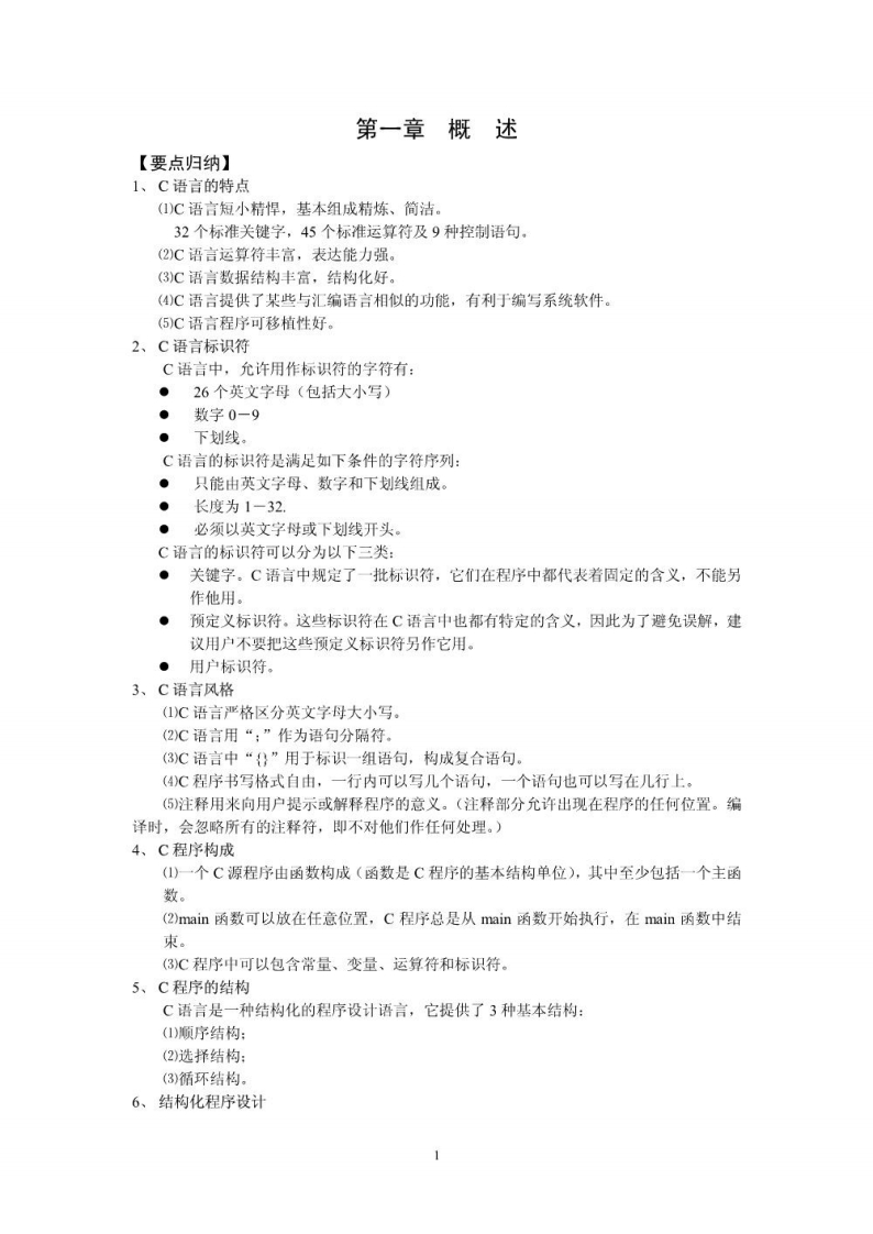
-01891f8883-pdf-3.webp)
第3页 / 共292页
该文档为免费文档,您可直接下载完整版进行阅读
感谢您的来访,获取更多精彩文章请收藏本站。
© 版权声明
1、本内容转载于网络,版权归原作者所有!
2、本站仅提供信息存储空间服务,不拥有所有权,不承担相关法律责任。
3、本内容若侵犯到你的版权利益,请联系我们,会尽快给予删除处理!
4、本站全资源仅供测试和学习,请勿用于非法操作,一切后果与本站无关。
5、如遇到充值付费环节课程或软件 请马上删除退出 涉及自身权益/利益 需要投资的一律不要相信,访客发现请向客服举报。
6、本教程仅供揭秘 请勿用于非法违规操作 否则和作者 官网 无关
THE END





















暂无评论内容