操作系统期末试卷(含答案)-操作系统期末试卷猴哥6个月前发布关注私信1.94MB2页04543操作系统期末试卷(含答案)-操作系统期末试卷此内容为免费资源,请登录后查看¥0 登录查看免费资源 第1页 / 共2页 第2页 / 共2页 已完成全部阅读,共2页 © 版权声明文章版权归作者所有,未经允许请勿转载。THE END《操作系统 - 副本》学习资料合集《操作系统》学习资料合集期末复习 喜欢就支持一下吧点赞43赞赏 分享QQ空间微博QQ好友海报分享复制链接收藏
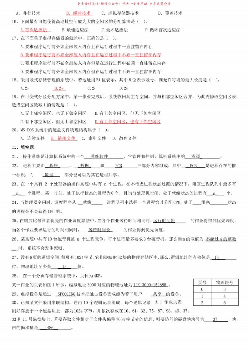
暂无评论内容