河北工业大学《统计学》2021-2022学年期末试卷

河北工业大学《统计学》2021-2022学年期末试卷-学习资源网 - 学习助手专注分享优质学习资源
河北工业大学《统计学》2021-2022学年期末试卷
此内容为付费资源,请付费后查看
10积分
付费资源
已售 786

第1页 / 共3页

第2页 / 共3页

第3页 / 共3页
已完成全部阅读,共3
© 版权声明
THE END
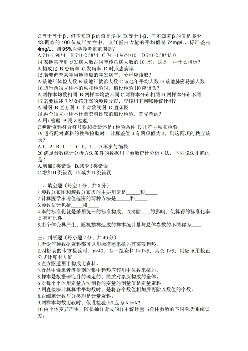
河北工业大学20212022学年第一学期《管理统计学》期末试卷(A)院(系)班级学号姓名题号六八九十总分得分一、单项选择题(每小题2分,共40分)守装1.若想比较3岁男孩和25岁成年男性体重的变异程度,应该使用下列哪项指标?订A.四分位数间距B.标准差C.均数D.变异系数规线2.下列变量中属于连续变量的是?则内A患病人数B.挂号人数C.出生人数D.白细胞个数诚不3.满足对数正态分布的资料应该如何进行检验。考要A直接做u检验B.直接做t检验C.做t'检验D.取对数后做t检验试容4两样本均数比较时,分别取以下检验水准,哪项所取的第二类错误概率最小?绝题A.a=0.05B.a=0.01C.a=0.1D.a=0.25要统计甲、乙单位某种职业病的患病率,若用工龄为标准进行率的标准化,应弊该如何进行?A以甲单位工人工龄为标准B.以乙单位工人工龄为标准C.以甲乙单位工人的合并年龄为标准D以甲乙单位工人的合并工龄为标准6.对于总体合计数=500的5个样本率的资料做卡方检验时,其自由度是?A499B.496C.4D.17.进行卡方检验时,有P1,P2,P3三个样本率作比较,分别是π1,π2,π3。下列说法中正确的是?记不清选项了TAT.8.若要描述某医院住院病人病种的构成,应该用下列哪种统计图来表示?A直条图B.线图C.圆图D.散点图R9.概率P的取值范围是?A.(-1,1)B.(0,1)C.(0,+o)D.[0,1]10.医学统计工作的四大步骤是?A设计,搜集资料,整理资料,分析资料B.设计,审查资料,整理资料,描述资料C设计,搜集资料,描述资料,分析资料D设计,审查资料。描述资料,分析资料11.区间X+-2.58SX-的含义是?A.99%的总体均数在此范围内B.样本均数的99%的可信区间C.99%的样本均数在此范围内D.总体均数的99%的可信区间12.进行正态性检验时,a=0.01,若得出的结论是符合正态分布,但发现该结论是错误的,则犯错误的概率是多少?A.大于0.1B.等于0.1
喜欢就支持一下吧
点赞5529赞赏 分享
评论 抢沙发

请登录后发表评论

    暂无评论内容