

第1页 / 共47页

第2页 / 共47页

第3页 / 共47页
试读已结束,还剩44页,您可下载完整版后进行离线阅读
© 版权声明
文章版权归作者所有,未经允许请勿转载。
THE END
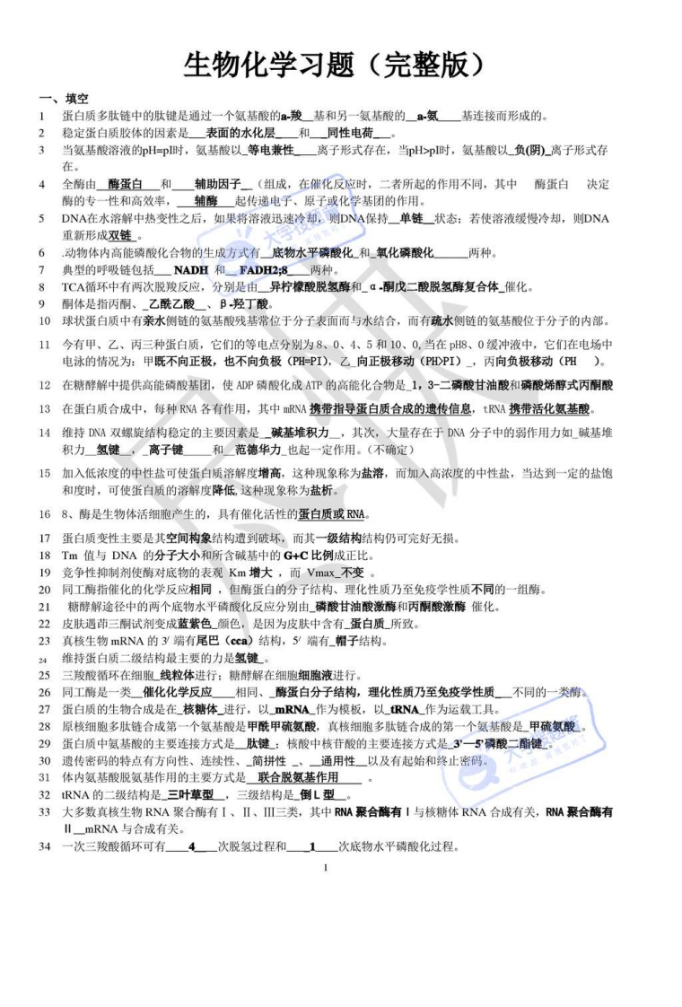
生物化学习题(完整版)一、填空1蛋白质多肽链中的肽键是通过一个氨基酸的a羧基和另一氨基酸的a氨基连接而形成的。2稳定蛋白质胶体的因素是表面的水化层和同性电荷_。3当氨基酸溶液的H=pI时,氨基酸以等电兼性离子形式存在,当pH>pI时,氨基酸以负(阴)_离子形式存在。4全酶由酶蛋自和辅助因子(组成,在催化反应时,二者所起的作用不同,其中酶蛋白决定酶的专一性和高效率,轴酶起传递电子、原子或化学基团的作用。5DNA在水溶解中热变性之后,如果将溶液迅速冷却,则DNA保持_单链状态:若使溶液缓慢冷却,则DNA重新形成双链。6.动物体内高能磷酸化合物的生成方式有底物水平磷酸化和氧化磷酸化两种。7典型的呼吸链包括一NADH和FADH28一两种。8TCA循环中有两次脱羧反应,分别是由异柠檬酸脱氢酶和ā酮戊二酸脱氢酶复合体催化。9酮体是指丙酮、乙酰乙酸、B羟丁酸。10球状蛋白质中有亲水侧链的氨基酸残基常位于分子表面而与水结合,而有疏水侧链的氨基酸位于分子的内部。11今有甲、乙、丙三种蛋白质,它们的等电点分别为8、0、4、5和10、0,当在pH8、0缓冲液中,它们在电场中电泳的情况为:甲既不向正极,也不向负极(PHPI),乙向正极移动(PHPI)_,丙向负极移动(PH)。12在糖酵解中提供高能磷酸基团,使ADP磷酸化成ATP的高能化合物是1,3-二磷酸甘油酸和磷酸烯醇式丙酮酸13在蛋白质合成中,每种RNA各有作用,其中mRNA携带指导蛋白质合成的遗传信息,tRNA携带活化氨基酸。14维持DNA双螺旋结构稳定的主要因素是碱基堆积力,其次,大量存在于DNA分子中的弱作用力如碱基堆积力氢键,离子键和范德华力也起一定作用。(不确定)15加入低浓度的中性盐可使蛋白质溶解度增高,这种现象称为盐溶,而加入高浓度的中性盐,当达到一定的盐饱和度时,可使蛋白质的溶解度降低,这种现象称为盐析。168、酶是生物体活细胞产生的,具有催化活性的蛋白质或NA。17蛋白质变性主要是其空间构象结构遭到破坏,而其一级结构结构仍可完好无损。18Tm值与DNA的分子大小和所含碱基中的G+C比例成正比。19竞争性抑制剂使酶对底物的表观Km增大,而Vmax不变。20同工酶指催化的化学反应相同,但酶蛋白的分子结构、理化性质乃至免疫学性质不同的一组酶。21糖酵解途径中的两个底物水平磷酸化反应分别由磷酸甘油酸激酶和丙酮酸激酶催化。22皮肤遇茚三酮试剂变成蓝紫色颜色,是因为皮肤中含有蛋白质所致。23真核生物mRNA的3y端有尾巴(cca)结构,5端有_帽子结构。24维持蛋白质二级结构最主要的力是氢键。25三羧酸循环在细胞线粒体进行:糖酵解在细胞细胞液进行。26同工酶是一类催化化学反应相同、酶蛋白分子结构,理化性质乃至免疫学性质不同的一类酶27蛋白质的生物合成是在核糖体进行,以RNA作为模板,以RNA作为运载工具。28原核细胞多肽链合成第一个氨基酸是甲酰甲硫氨酸,真核细胞多肽链合成的第一个氨基酸是甲硫氨酸。29蛋白质中氨基酸的主要连接方式是肽键:核酸中核苷酸的主要连接方式是3一5磷酸二酯键。30遗传密码的特点有方向性、连续性、_简拼性一、通用性以及有起始和终止密码31体内氨基酸脱氨基作用的主要方式是联合脱氨基作用32tRNA的二级结构是三叶草型,三级结构是倒L型。33大多数真核生物RNA聚合酶有I、Ⅱ、三类,其中RNA聚合酶有I与核糖体RNA合成有关,RNM聚合酶有II_mRNA与合成有关。34一次三羧酸循环可有4次脱氢过程和1次底物水平磷酸化过程。
暂无评论内容