专题  《南京医科大学》期中期末历年真题-学习资源网 - 学习助手专注分享优质学习资源
大学期末复习|考研真题|期末试卷题库-学习资源网 Xuexihome
  • 首页
  • 专题
  • VIP
  • 期末复习
    • 交通类
    • 交通类
    • 师范类
    • 财经类
    • 语言类
    • 计算机
  • 视频网课
    • 速成课
    • 系统课
  • 教材课件
  • 大学题库
  • 考研考博
  • 考公考编
  • 职业资格
  • 军考资料
  • #151384(无标题)
  • 赚积分
  • 联系我们
  • 文档上传
  • shijuan
发布
发布文章创建话题创建版块发布帖子
开通会员
年度会员
年度会员
年度会员开通年度会员
  • 全站资源折扣购买
  • 部分内容免费阅读
  • 一对一技术指导
  • VIP用户专属QQ群
开通年度会员
月享会员
月享会员
月享会员开通月享会员
  • 全站资源折扣购买
  • 部分内容免费阅读
  • 一对一技术指导
  • VIP用户专属QQ群
开通月享会员
    • 开通会员 尊享会员权益
      登录
      注册
      找回密码
  • 首页
  • 专题
  • VIP
  • 期末复习
    • 交通类
    • 交通类
    • 师范类
    • 财经类
    • 语言类
    • 计算机
  • 视频网课
    • 速成课
    • 系统课
  • 教材课件
  • 大学题库
  • 考研考博
  • 考公考编
  • 职业资格
  • 军考资料
  • #151384(无标题)
  • 赚积分
  • 联系我们
  • 文档上传
  • shijuan
开通会员 尊享会员权益
登录
注册
找回密码
《南京医科大学》期中期末历年真题共7篇
排序
  • 更新
  • 发布
  • 浏览
  • 点赞
  • 评论
  • 收藏
  • 售价
  • 积分
  • 销量
  • 随机
    更新浏览点赞评论
南京医科大学康达学院《计算机基础》2025学年第二学期期末试卷(A卷)-学习资源网 - 学习助手专注分享优质学习资源

南京医科大学康达学院《计算机基础》2025学年第二学期期末试卷(A卷)

免费资源期末试卷
22天前
0.27MB3页0228
南京医科大学康达学院《高等数学》2025学年期末试卷-学习资源网 - 学习助手专注分享优质学习资源

南京医科大学康达学院《高等数学》2025学年期末试卷

免费资源期末试卷
22天前
0.30MB3页0377
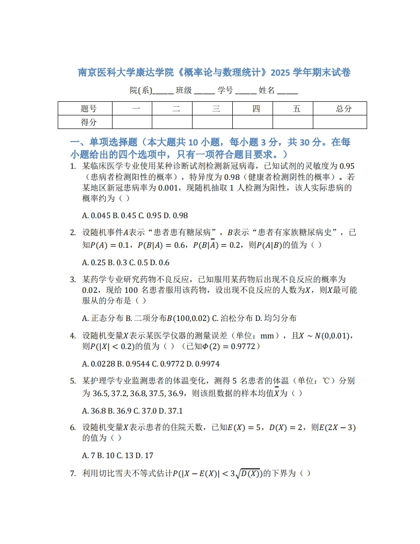
南京医科大学康达学院《概率论与数理统计》2025学年期末试卷-学习资源网 - 学习助手专注分享优质学习资源

南京医科大学康达学院《概率论与数理统计》2025学年期末试卷

免费资源期末试卷
22天前
0.31MB4页02111
南京医科大学康达学院《有机化学》2025学年第二学期期末试卷(A卷)-学习资源网 - 学习助手专注分享优质学习资源

南京医科大学康达学院《有机化学》2025学年第二学期期末试卷(A卷)

免费资源期末试卷
22天前
0.28MB4页0385
南京医科大学康达学院《线性代数》2025学年期末试卷-学习资源网 - 学习助手专注分享优质学习资源

南京医科大学康达学院《线性代数》2025学年期末试卷

免费资源期末试卷
22天前
0.29MB3页02313
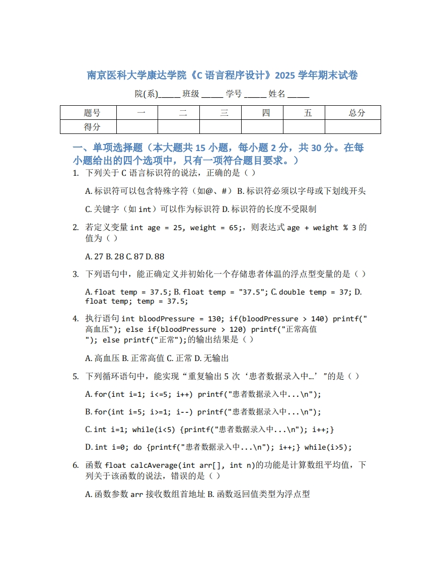
南京医科大学康达学院《C语言程序设计》2025学年期末试卷-学习资源网 - 学习助手专注分享优质学习资源

南京医科大学康达学院《C语言程序设计》2025学年期末试卷

免费资源期末试卷
22天前
0.34MB7页03611
南京医科大学康达学院《思想道德与法治》2025学年第二学期期末试卷(A卷)-学习资源网 - 学习助手专注分享优质学习资源

南京医科大学康达学院《思想道德与法治》2025学年第二学期期末试卷(A卷)

免费资源期末试卷
22天前
0.27MB3页02315
  • 235905

    文章数目

  • 3227

    高校数量

  • 1450

    专业数量

  • 10574

    课程数量

  • 30300

    注册用户

  • 波浪
  • 波浪
  • 波浪
  • 波浪

学习资源网・Xuexihome.Com

**一站式学习资源共享平台,助力考试高效备考!** 这里汇聚全学科资料,覆盖大学真题、考研核心讲义、精品教材与课件,更有优质网课随心看。考公、考编、军考等专项备考资料同步更新,精准匹配不同考试需求。无需四处搜罗,在这里就能找到针对性复习材料,帮你节省时间、直击考点,轻松提升复习效率,无论是应对校内考试还是冲刺各类职业资格考试,都能为你保驾护航!

关于我们

  • 用户协议
  • 免责声明
  • 隐私政策
  • 关于狐狸
  • 站点地图

特色功能

  • 小黑屋
  • 抽奖系统
  • 赞助狐狸
  • 每日快讯
  • 导购商城

用户服务

  • 任务中心
  • 认证服务
  • 推广中心
  • 狐狸微语
  • 友链申请
  • 小程序

    关注我,每天签到,获取积分和奖品,免费下载更多资料!

    小程序:学习资料文库

  • 微信号

    关注我,每天签到,获取积分和奖品,免费下载更多资料!

    微信号:学习资源网

  • 手机站

    关注我,每天签到,获取积分和奖品,免费下载更多资料!

    网址:www.xuexihome.com

12911966+

累计用户访问量突破

    友情链接:百度

Copyright © 2022 - 2023 学习资源网 Xuexihome.Com All Rights Reserved. 鄂ICP备8486818838号・鄂公网安备88888888888888号

智能助手

学习资料智能助手

×
zibll子比主题
本站同款主题模板
zibll子比主题是一款漂亮优雅的网站主题模板,功能强大,配置简单。
查看详情
发布文章创建话题创建版块发布帖子
扫码添加微信-学习资源网 - 学习助手专注分享优质学习资源
在手机上浏览此页面

登录
没有账号?立即注册
邮箱
验证码
账号密码登录
用户名/手机号/邮箱
登录密码
找回密码 | 免密登录
注册
已有账号,立即登录
设置用户名
邮箱
验证码
设置密码
邀请码(选填)
学习资源网

上传课件、试卷、题库、笔记等文档,可以获取积分奖励,积分可用于下载付费资源

学习资源网 Xuexihome 汇聚全学科资料,覆盖大学真题、考研核心讲义、精品教材与课件,更有优质网课随心看。考公、考编、军考等专项备考资料同步更新,精准匹配不同考试需求。无需四处搜罗,在这里就能找到针对性复习材料,帮你节省时间、直击考点,轻松提升复习效率,无论是应对校内考试还是冲刺各类职业资格考试,都能为你保驾护航!

上传文档课程查询专业查询