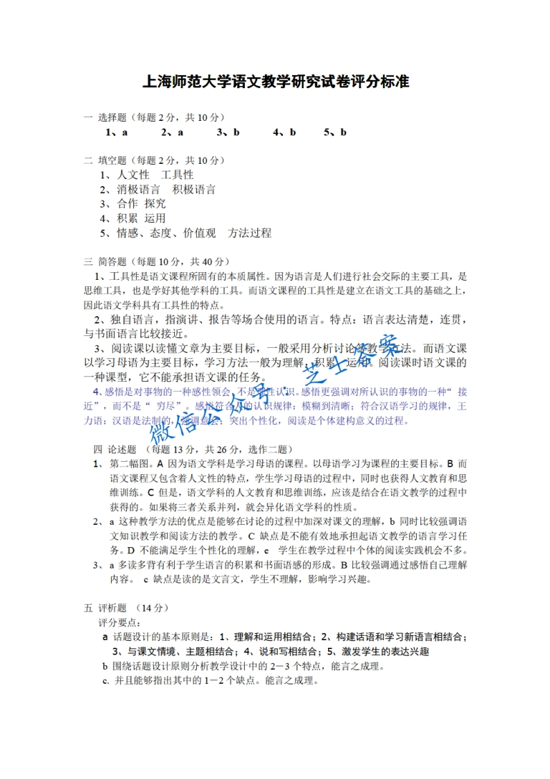
大学题库 第198页
【全国大学题库】——一站式真题航母,按“高校-院系-课程”三级目录精准导航,现已收录清华、北大、复旦、浙大、南大、武大、川大、中大、厦大、人大等400余所高校、1000+专业、2万+套期中期末真题与详解,配套课后习题、章节练习、模拟押题、实验报告、课程设计全套资源。高数、线代、C语言、数据结构、经济学、管理学、法理学、机械原理、信号与系统、医学综合……每门课均提供原版试卷 PDF、可编辑 Word、GoodNotes 手写板、MarginNote 脑图四重格式,答案附带评分细则、易错警示、速解模板与拓展延伸。支持电脑端检索下载,手机端随时刷题,更赠艾宾浩斯复习表与15分钟速记音频。期末前两周,用这套题库精准刷高频考点,背模板、练真题、看解析一步到位,助你稳拿高分、冲刺奖学金!
山东大学《口腔正畸学》2019-2020年期末试卷-学习资源网 - 分享优质学习资料
北京理工大学《分析化学》2008-2009学年第二学期期末试卷B卷-学习资源网 - 分享优质学习资料
四川师范大学《多元文化教育学》2007-2008学年第一学期期末试卷A卷-学习资源网 - 分享优质学习资料
成都理工大学《操作系统》2012-2013学年第二学期期末试卷A卷-学习资源网 - 分享优质学习资料
四川师范大学《普通微生物学》2006-2007学年第二学期期末试卷C卷-学习资源网 - 分享优质学习资料
北京理工大学《概率论与数理统计》2009-2010学年第二学期期末试卷A卷-学习资源网 - 分享优质学习资料
浙江大学《大学英语四》2020-2021学年期末试卷B卷(13)-学习资源网 - 分享优质学习资料
南方医科大学《高等数学》2020-2021学年第一学期期末试卷_2674381-学习资源网 - 分享优质学习资料
华中科技大学《皮肤性病学》2020-2021学年期末试卷-学习资源网 - 分享优质学习资料
山东建筑大学《高等数学A1》2006-2007学年第一学期期末试卷A卷-学习资源网 - 分享优质学习资料
上海财经大学《线性代数》2009-2010学年第二学期期末试卷A卷-学习资源网 - 分享优质学习资料
上海师范大学《概率论与数理统计》2010-2011学年第二学期期末试卷B卷-学习资源网 - 分享优质学习资料
上海师范大学《小学语文课程与教学》2002-2003学年第一学期期中试卷A卷-学习资源网 - 分享优质学习资料
华中师范大学《线性代数》2020-2021期末试卷-学习资源网 - 分享优质学习资料
现代汉语(下册)期末考试及参考答案_3019375-学习资源网 - 分享优质学习资料