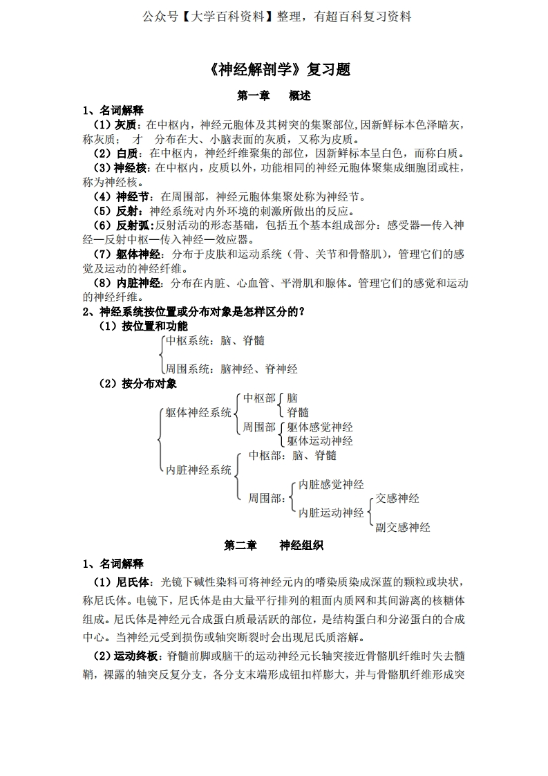
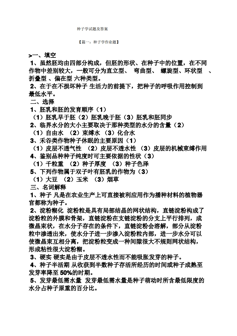
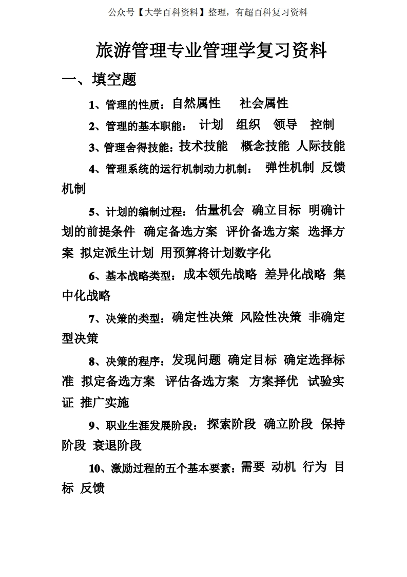
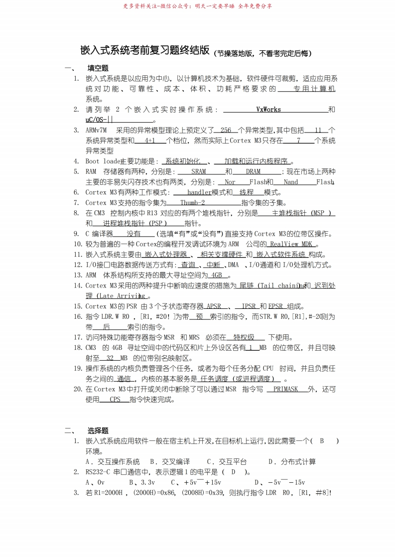
期末复习 第795页
期末冲刺神器!这套「全国大学期末复习资料大全」覆盖3000+高校、4000+专业课程,按专业→课程→专题三级索引,想找哪科都秒定位。资料类型丰富到“离谱”:资料汇聚清华、北大等400+高校各专业课精华:高频考点笔记、学霸思维导图、历年真题题库、重点浓缩讲义一网打尽。按科目分类,一键检索,手机平板随时复习,15分钟速记核心考点,7天提分看得见。助你用最少时间过最难科目,稳拿奖学金!
专题
- 《Javascript》学...
- 《Python应用基础...
- 《保险学》学习资...
- 《保险法》学习资...
- 《报纸编辑》学习...
- 《高等数学》学习...
- WordPress
- 三峡大学
- 上海交通大学
- 上海外国语大学
- 上海大学
- 上海市
- 上海师范大学
- 上海海洋大学
- 上海财经大学
- 专业解读
- 东北农业大学
- 东北大学
- 东北大学秦皇岛分...
- 东北师范大学
- 东北电力大学
- 东华理工大学
- 中北大学
- 中南大学
- 中南财经政法大学...
- 中国人民大学
- 中国农业大学
- 中国医科大学
- 中国地质大学(武...
- 中国政法大学
- 中国民航大学
- 中国石油大学(华...
- 中国矿业大学
- 中国科学技术大学...
- 中国药科大学
- 中山大学
- 临沂大学
- 云南中医药大学
- 云南农业大学
- 云南大学
- 云南省
- 云南财经大学
- 井冈山大学
- 交通类
- 兰州大学
- 内蒙古
- 内蒙古大学
- 军考资料
- 北京中医药大学
- 北京交通大学
- 北京体育大学
- 北京化工大学
- 北京大学
- 北京大学医学部
- 北京工业大学
- 北京市
- 北京师范大学
- 北京理工大学
- 北京科技大学
- 北京航空航天大学...
- 北京邮电大学
- 北京邮电大学(宏...
- 华东师范大学
- 华东理工大学
- 华中农业大学
- 华中师范大学
- 华中科技大学
- 华北电力大学
- 华南农业大学
- 华南师范大学
- 华南理工大学
- 南京信息工程大学...
- 南京大学
- 南京工业职业技术...
- 南京师范大学
- 南京理工大学
- 南京财经大学
- 南开大学
- 南方医科大学
- 南昌大学
- 南阳理工学院
- 厦门大学
- 合肥工业大学
- 吉林大学
- 吉林省
- 同济大学
- 哈尔滨商业大学
- 哈尔滨工业大学
- 哈尔滨工程大学
- 哈尔滨理工大学
- 四川大学
- 四川省
- 士兵提干
- 复旦大学
- 大学百科
- 大学英语四级
- 大学题库
- 大连海事大学
- 大连理工大学
- 大连科技学院
- 天津医科大学
- 天津大学
- 天津工业大学
- 天津市
- 天津师范大学
- 太原工业学院
- 太原理工大学
- 宁夏大学
- 宁夏省
- 安徽医科大学
- 安徽大学
- 安徽省
- 宜春学院
- 宿州学院
- 山东大学
- 山东理工大学
- 山东省
- 山东财经大学
- 山西农业大学
- 山西大学
- 山西省
- 广东医科大学
- 广东工业大学
- 广东省
- 广州中医药大学
- 广州大学
- 广西大学
- 广西省
- 成都大学
- 成都理工大学
- 教材课件
- 数学类
- 新疆
- 新疆大学
- 新疆师范大学
- 昆明理工大学
- 期末复习
- 杭州师范大学
- 武汉大学
- 武汉理工大学
- 江南大学
- 江苏大学
- 江苏省
- 江西师范大学
- 江西省
- 江西财经大学
- 沈阳大学
- 河北工业大学
- 河北师范大学
- 河北省
- 河南农业大学
- 河南工程学院
- 河南师范大学
- 河南省
- 洛阳师范学院
- 洛阳理工学院
- 浙江大学
- 浙江理工大学
- 浙江省
- 海南大学
- 海南省
- 深圳大学
- 清华大学
- 温州大学
- 湖北师范大学
- 湖北省
- 湖南大学
- 湖南工商大学
- 湖南省
- 潍坊学院
- 热点官汇
- 甘肃省
- 碰一碰推广
- 碰一碰推广
- 福州大学
- 福建工程学院
- 福建省
- 考研专业课
- 考研考博
- 职业规划
- 职业资格
- 苏州大学
- 蚌埠学院
- 西北农林科技大学...
- 西北大学
- 西北工业大学
- 西华师范大学
- 西南交通大学
- 西南大学
- 西南石油大学
- 西南财经大学
- 西安交通大学
- 西安电子科技大学...
- 视频网课
- 计算机
- 语言类
- 课程专题
- 贵州大学
- 贵州省
- 赣南医学院
- 辽宁省
- 速成课
- 邯郸学院
- 郑州大学
- 郑州工商学院
- 重庆大学
- 重庆市
- 长安大学
- 陕西省
- 集宁师范学院
- 青海大学
- 青海省
- 顶部导航
- 项目交流
- 鲁东大学
- 黑龙江
- 齐鲁工业大学


余孟尝主编_答案-11ad9ac6ae-pdf-1.webp)
-72a6f37656-pdf-1.webp)
考试全真模拟全知识点汇编押题第六期(含答案)-e13029fd29-pdf-1.webp)
-07ec5953c9-pdf-1.webp)
副本1-884c84a31c-pdf-1.webp)










