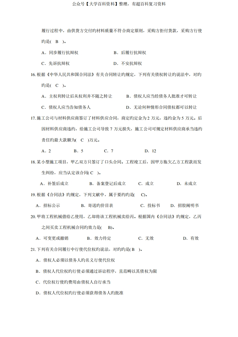
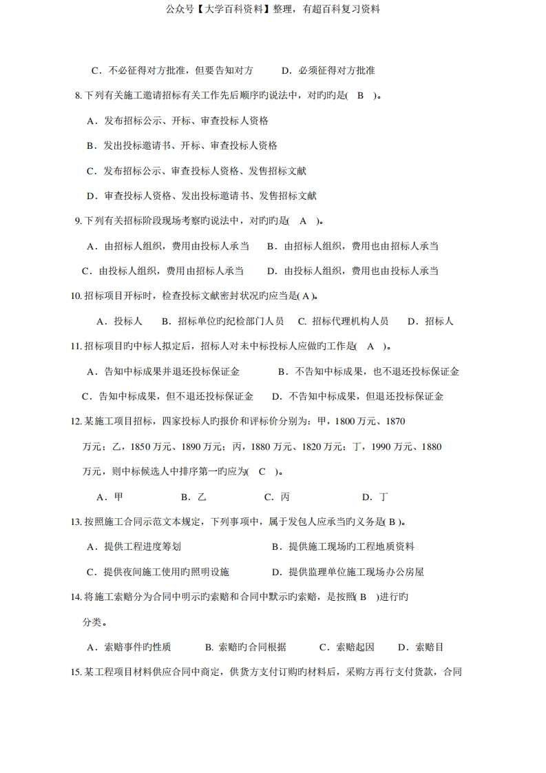
2022年工程招投标与合同管理选择题库带答案

第1页 / 共8页

第2页 / 共8页

第3页 / 共8页
该文档为免费文档,您可直接下载完整版进行阅读
------本页内容已结束,喜欢请分享------

感谢您的来访,获取更多精彩文章请收藏本站。

2022年工程招投标与合同管理选择题库带答案-学习资源网 - 分享优质学习资料
2022年工程招投标与合同管理选择题库带答案
此内容为免费资源,请登录后查看
R币0
免费资源
© 版权声明
THE END
喜欢就支持一下吧
点赞43赞赏 分享
评论 抢沙发
头像
欢迎您留下宝贵的见解!
提交
头像

昵称

取消
昵称表情代码图片

    暂无评论内容